「静与动 ― 香港国际海报三年展 2020」作品征集
参赛指引
康乐及文化事务署与香港设计师协会合办
香港文化博物馆策划
香港文化博物馆为一所综合博物馆,展览内容涵盖历史、艺术、设计、文化等不同范畴。设计是本馆重点收藏之一,因此博物馆积极搜集藏品、进行研究和安排有关推广设计的活动。「香港国
际海报三年展」自 2001 年举办至今,是香港文化博物馆策划的大型活动之一,透过定期举办展览及活动展示优秀的设计作品,并介绍世界各地的海报设计发展。
第七届主题为「静与动」。纵然科技不断前进,讯息宣传的方法渐渐流行从纸媒移至电子屏幕,海报制作亦从人手设计和印刷工序,演变至透过计算机程序设计并「一键」完成发布,赋予平面
海报动态元素,跃动在宣传屏幕上。不过,创作海报的目的始终没变,「印定唔印」(印刷与否)都是要传递令人行动的讯息。因此本届除了征集印刷版海报,亦特设「动态海报」组别,记录海报
发展的进程。
「静与动 ― 香港国际海报三年展 2020」共分为三个部分:
I. 比赛
香港文化博物馆现正举办海报设计国际公开比赛,参赛作品分为「意识形态」、「文化活动推广」、「商业与广告」和「动态海报」四个组别。五位国际知名的设计师已应邀担任评判,甄选作品。
II. 展览
入选作品: 入选作品暂定于 2021 年在香港文化博物馆举行的「静与动 ― 香港国际海报三年展 2020」展览中展出,所有入选作品将收录于展览图录,并成为香港文化博物馆藏品。
评判海报: 五位国际知名评判的多幅作品将在展览同场展出,展示其创意及在海报设计方面的成就,让观众欣赏来自世界各地的精选作品。
III. 研讨会
为促进学术讨论、推动海报文化交流和平面设计教育,香港文化博物馆将会在馆内举办一场研讨会,邀请资深设计师担任讲者,欢迎参赛者、设计学生及有兴趣人士参加,交流设计心得和见解。
「静与动 ― 香港国际海报三年展 2020」作品征集参赛费用全免,欢迎世界各地的设计师参加是次国际海报设计比赛。
截止日期:2020 年 9 月 30 日
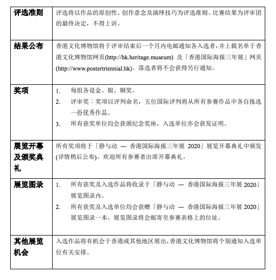
■ 参赛资料


■ 评审及奖项
评审团成员包括五位国际知名设计师,名单如下:
菲利普.阿佩尔洛格先生 (Philippe Apeloig) / 法国
毕学锋先生 (Bi Xuefeng) / 中国
埃里奇‧布里奇先生 (Erich Brechbühl) / 瑞士
奥村靫正先生 (Yukimasa Okumura) / 日本
莉莎.庞伦格女士 (Lisa Pommerenke) / 德国
(评审团成员如有任何更改,恕不另行通知。)

■ 查询
康乐及文化事务署
香港文化博物馆
香港国际海报三年展策展团队
地址:香港沙田文林路一号
电邮:triennial@lcsd.gov.hk
香港文化博物馆网页:http://hk.heritage.museum
香港国际海报三年展网页:http://www.postertriennial.hk
香港国际海报三年展 Facebook:http://www.facebook.com/hkipt
知识产权*
- 参赛者递交参赛表格即保证其为所有参赛作品之知识产权的唯一拥有人或共同拥有人(除了包含在作品中任何知识产权属第三者的材料(以下称为“第三者知识产权材料”)),并同意授予及/或自行促使第三者知识产权拥有人授予(若参赛作品的任何部分涉及第三者知识产权材料)一个免特许费、非专用、不得撤回、全球性、可转让、可再授予及永久延续的特许予政府(由香港文化博物馆代表)、其获授权用户、其受让人及权利继承人,使用或行使参赛者提交的参赛作品、已填妥的参赛表格及所有以任何形式或媒介提交的其他项目(统称为“已提交的项目”)的知识产权作任何处理、评审、记录、收藏、存档、展览、出版展览图录、教育、研究、出版、宣传或任何本参赛指引订明或预期的用途。该使用或行使知识产权的权利包括让政府、其获授权用户、其受让人及权利继承人复制、发放、印刷、向公众提供复制品(例如透过互联网)、广播、改编、翻译、修改或与其他对象及材料合并。上述就已提交的项目作出的改编、翻译或修改而产生的知识产权属政府独有和专有的产权,并且一经产生即归政府拥有。
- (D)组参赛者须在录制及/或记录任何已提交的项目的表演前,自行负责其费用及开支向表演者取得一切所须的同意及准许进行上述录制及/或记录,以及让政府、其获授权用户、其受让人及权利继承人任意使用及利用该等录制品或记录或其复制品作本参赛指引所预期的目的。就本条款而言,「表演」、「表演者」及「录制品、录制」须与《版权条例》(香港法例第 528 章)第 200 条所界定的定义相同。
- 若参赛作品包含第三者知识产权材料,例如其他人创作的图像,参赛者必须在使用及将第三者知识产权材料包含于参赛作品之前,自行负责其费用及开支向第三者知识产权拥有人取得所有所须的特许、批准或许可,以供自己、政府、其获授权用户、其受让人及权利继承人使用第三者知识产权材料作本参赛指引所订明或预期的目的。在香港文化博物馆要求下,参赛者须提交相关的证据(例如特许),以证明参赛者在使用及将第三者知识产权材料包含于参赛作品之前,已取得相关第三者知识产权拥有人授予上述所须的特许、批准或许可。
- 抄袭他人作品的参赛作品将不被接受。若参赛作品怀疑涉及侵犯任何人的任何知识产权或任何其他权利,香港文化博物馆有权取消作品于展览中展出,禠夺入选资格及/或所得奖项。参赛者须全数及有效地弥偿政府、其获授权用户、其受让人及权利继承人就其提交已提交的项目,政府、其获授权用户、其受让人及权利继承人使用、操作、管有或持有已提交的项目或其任个部分,或因参赛者违反本参赛指引的条款而引起的任何侵犯或涉嫌侵犯任何知识产权或任何其他权利的行为所导致或与之相关的申索、诉讼、法律程序、责任、损失、赔偿、索求、收费及任何性质的开支。
- 如有需要,参赛者应自行负责其费用及开支就其参赛作品的知识产权法律事宜获取独立的法律意见。
- 为使本参赛指引的任何条款得以执行,政府可要求参赛者自行负责其费用及开支作出及签立任何进一步的事宜及文件(或促使该事宜及文件得以作出或签立),而且须在政府提出书面要求之日起计的 14 天内或经政府书面同意的更长期限内向政府提供所有该等文件及材料。
- 参赛者在此保证其提交已提交的项目及政府、其获授权用户、其受让人及权利继承人使用、操作、管有或持有已提交的项目或其任何部分并不会侵犯任何人的任何知识产权或任何其他权利。
- 参赛者现放弃所有已提交的项目或其任何部分中的精神权利(不论过去、现在或将来),并承诺自行负责其费用及开支促使上述项目中的所有有关作者及导演放弃上述项目中的精神权利(不论过去、现在或将来)。该放弃权利须使政府、其获授权用户、其受让人及权利继承人受惠,并在提交上述项目给政府时生效。
- 「静与动 ― 香港国际海报三年展 2020」展览图录的知识产权(除参赛作品及由参赛者提供的资料外)属政府独有和专有的产权,并且一经产生即归政府拥有。
- 以上「知识产权」条款的条文持续有效可行,不受时间限制。
*于此参赛指引,「知识产权」是指专利、商标、服务标记、营商名称、外观设计权、版权、域名、数据库权、工业知识、新发明、设计或方法的权利,以及其他知识产权权利,不论是否现已为人所知或在未来产生(不论任何性质及是在何处产生)包括各种已注册或未经注册的权利,以及包括任何该等权利的授与的申请。
个人资料
1. 参赛者提供的个人资料会用作本活动之实施,请确保正确无误。参赛者递交参赛数据即表示准许香港文化博物馆存盘及使用其个人资料用作「静与动 ― 香港国际海报三年展2020」用途。
- 根据香港《个人资料(私隐)条例》第 18、22 条及附表 1 载列的第 6 原则,参赛者有权要求查阅及更正参赛表格上所提供的个人资料。如有需要,请致函香港文化博物馆(地址:香港沙田文林路一号)。
备注
- 透过参加这项比赛,参赛者完全清楚明白及愿意遵守在本参赛指引内的所有条款。
- 香港文化博物馆有权在无须参赛者的同意下更改本参赛指引的任何条款。如条款有所更改,将会上载至香港文化博物馆及香港国际海报三年展网页。
- 香港文化博物馆有权终止「静与动 ― 香港国际海报三年展 2020」的任何活动(包括本比赛)。
- 香港文化博物馆对本参赛指引的任何条款有最终解释权。
- 香港文化博物馆有权决定取消在其唯一观点下不符合参赛指引中条款的作品的参赛资格。
- 本参赛指引须受香港特别行政区有关法律管辖并据以诠释。
- 本参赛数据之中英文版本如有任何歧异,概以英文版为准。
「静与动 ― 香港国际海报三年展 2020」作品征集
参赛指引
康乐及文化事务署与香港设计师协会合办
香港文化博物馆策划
香港文化博物馆为一所综合博物馆,展览内容涵盖历史、艺术、设计、文化等不同范畴。设计是本馆重点收藏之一,因此博物馆积极搜集藏品、进行研究和安排有关推广设计的活动。「香港国
际海报三年展」自 2001 年举办至今,是香港文化博物馆策划的大型活动之一,透过定期举办展览及活动展示优秀的设计作品,并介绍世界各地的海报设计发展。
第七届主题为「静与动」。纵然科技不断前进,讯息宣传的方法渐渐流行从纸媒移至电子屏幕,海报制作亦从人手设计和印刷工序,演变至透过计算机程序设计并「一键」完成发布,赋予平面
海报动态元素,跃动在宣传屏幕上。不过,创作海报的目的始终没变,「印定唔印」(印刷与否)都是要传递令人行动的讯息。因此本届除了征集印刷版海报,亦特设「动态海报」组别,记录海报
发展的进程。
「静与动 ― 香港国际海报三年展 2020」共分为三个部分:
I. 比赛
香港文化博物馆现正举办海报设计国际公开比赛,参赛作品分为「意识形态」、「文化活动推广」、「商业与广告」和「动态海报」四个组别。五位国际知名的设计师已应邀担任评判,甄选作品。
II. 展览
入选作品: 入选作品暂定于 2021 年在香港文化博物馆举行的「静与动 ― 香港国际海报三年展 2020」展览中展出,所有入选作品将收录于展览图录,并成为香港文化博物馆藏品。
评判海报: 五位国际知名评判的多幅作品将在展览同场展出,展示其创意及在海报设计方面的成就,让观众欣赏来自世界各地的精选作品。
III. 研讨会
为促进学术讨论、推动海报文化交流和平面设计教育,香港文化博物馆将会在馆内举办一场研讨会,邀请资深设计师担任讲者,欢迎参赛者、设计学生及有兴趣人士参加,交流设计心得和见解。
「静与动 ― 香港国际海报三年展 2020」作品征集参赛费用全免,欢迎世界各地的设计师参加是次国际海报设计比赛。
截止日期:2020 年 9 月 30 日
■ 参赛资料


■ 评审及奖项
评审团成员包括五位国际知名设计师,名单如下:
菲利普.阿佩尔洛格先生 (Philippe Apeloig) / 法国
毕学锋先生 (Bi Xuefeng) / 中国
埃里奇‧布里奇先生 (Erich Brechbühl) / 瑞士
奥村靫正先生 (Yukimasa Okumura) / 日本
莉莎.庞伦格女士 (Lisa Pommerenke) / 德国
(评审团成员如有任何更改,恕不另行通知。)

■ 查询
康乐及文化事务署
香港文化博物馆
香港国际海报三年展策展团队
地址:香港沙田文林路一号
电邮:triennial@lcsd.gov.hk
香港文化博物馆网页:http://hk.heritage.museum
香港国际海报三年展网页:http://www.postertriennial.hk
香港国际海报三年展 Facebook:http://www.facebook.com/hkipt
知识产权*
- 参赛者递交参赛表格即保证其为所有参赛作品之知识产权的唯一拥有人或共同拥有人(除了包含在作品中任何知识产权属第三者的材料(以下称为“第三者知识产权材料”)),并同意授予及/或自行促使第三者知识产权拥有人授予(若参赛作品的任何部分涉及第三者知识产权材料)一个免特许费、非专用、不得撤回、全球性、可转让、可再授予及永久延续的特许予政府(由香港文化博物馆代表)、其获授权用户、其受让人及权利继承人,使用或行使参赛者提交的参赛作品、已填妥的参赛表格及所有以任何形式或媒介提交的其他项目(统称为“已提交的项目”)的知识产权作任何处理、评审、记录、收藏、存档、展览、出版展览图录、教育、研究、出版、宣传或任何本参赛指引订明或预期的用途。该使用或行使知识产权的权利包括让政府、其获授权用户、其受让人及权利继承人复制、发放、印刷、向公众提供复制品(例如透过互联网)、广播、改编、翻译、修改或与其他对象及材料合并。上述就已提交的项目作出的改编、翻译或修改而产生的知识产权属政府独有和专有的产权,并且一经产生即归政府拥有。
- (D)组参赛者须在录制及/或记录任何已提交的项目的表演前,自行负责其费用及开支向表演者取得一切所须的同意及准许进行上述录制及/或记录,以及让政府、其获授权用户、其受让人及权利继承人任意使用及利用该等录制品或记录或其复制品作本参赛指引所预期的目的。就本条款而言,「表演」、「表演者」及「录制品、录制」须与《版权条例》(香港法例第 528 章)第 200 条所界定的定义相同。
- 若参赛作品包含第三者知识产权材料,例如其他人创作的图像,参赛者必须在使用及将第三者知识产权材料包含于参赛作品之前,自行负责其费用及开支向第三者知识产权拥有人取得所有所须的特许、批准或许可,以供自己、政府、其获授权用户、其受让人及权利继承人使用第三者知识产权材料作本参赛指引所订明或预期的目的。在香港文化博物馆要求下,参赛者须提交相关的证据(例如特许),以证明参赛者在使用及将第三者知识产权材料包含于参赛作品之前,已取得相关第三者知识产权拥有人授予上述所须的特许、批准或许可。
- 抄袭他人作品的参赛作品将不被接受。若参赛作品怀疑涉及侵犯任何人的任何知识产权或任何其他权利,香港文化博物馆有权取消作品于展览中展出,禠夺入选资格及/或所得奖项。参赛者须全数及有效地弥偿政府、其获授权用户、其受让人及权利继承人就其提交已提交的项目,政府、其获授权用户、其受让人及权利继承人使用、操作、管有或持有已提交的项目或其任个部分,或因参赛者违反本参赛指引的条款而引起的任何侵犯或涉嫌侵犯任何知识产权或任何其他权利的行为所导致或与之相关的申索、诉讼、法律程序、责任、损失、赔偿、索求、收费及任何性质的开支。
- 如有需要,参赛者应自行负责其费用及开支就其参赛作品的知识产权法律事宜获取独立的法律意见。
- 为使本参赛指引的任何条款得以执行,政府可要求参赛者自行负责其费用及开支作出及签立任何进一步的事宜及文件(或促使该事宜及文件得以作出或签立),而且须在政府提出书面要求之日起计的 14 天内或经政府书面同意的更长期限内向政府提供所有该等文件及材料。
- 参赛者在此保证其提交已提交的项目及政府、其获授权用户、其受让人及权利继承人使用、操作、管有或持有已提交的项目或其任何部分并不会侵犯任何人的任何知识产权或任何其他权利。
- 参赛者现放弃所有已提交的项目或其任何部分中的精神权利(不论过去、现在或将来),并承诺自行负责其费用及开支促使上述项目中的所有有关作者及导演放弃上述项目中的精神权利(不论过去、现在或将来)。该放弃权利须使政府、其获授权用户、其受让人及权利继承人受惠,并在提交上述项目给政府时生效。
- 「静与动 ― 香港国际海报三年展 2020」展览图录的知识产权(除参赛作品及由参赛者提供的资料外)属政府独有和专有的产权,并且一经产生即归政府拥有。
- 以上「知识产权」条款的条文持续有效可行,不受时间限制。
*于此参赛指引,「知识产权」是指专利、商标、服务标记、营商名称、外观设计权、版权、域名、数据库权、工业知识、新发明、设计或方法的权利,以及其他知识产权权利,不论是否现已为人所知或在未来产生(不论任何性质及是在何处产生)包括各种已注册或未经注册的权利,以及包括任何该等权利的授与的申请。
个人资料
1. 参赛者提供的个人资料会用作本活动之实施,请确保正确无误。参赛者递交参赛数据即表示准许香港文化博物馆存盘及使用其个人资料用作「静与动 ― 香港国际海报三年展2020」用途。
- 根据香港《个人资料(私隐)条例》第 18、22 条及附表 1 载列的第 6 原则,参赛者有权要求查阅及更正参赛表格上所提供的个人资料。如有需要,请致函香港文化博物馆(地址:香港沙田文林路一号)。
备注
- 透过参加这项比赛,参赛者完全清楚明白及愿意遵守在本参赛指引内的所有条款。
- 香港文化博物馆有权在无须参赛者的同意下更改本参赛指引的任何条款。如条款有所更改,将会上载至香港文化博物馆及香港国际海报三年展网页。
- 香港文化博物馆有权终止「静与动 ― 香港国际海报三年展 2020」的任何活动(包括本比赛)。
- 香港文化博物馆对本参赛指引的任何条款有最终解释权。
- 香港文化博物馆有权决定取消在其唯一观点下不符合参赛指引中条款的作品的参赛资格。
- 本参赛指引须受香港特别行政区有关法律管辖并据以诠释。
- 本参赛数据之中英文版本如有任何歧异,概以英文版为准。