Skip to content
×
欢迎登录 | 注册
登录/注册代表已同意 《服务协议》《隐私政策》
知识产权 短视频 文创 低空经济
正文
第九届英特尔杯全国大学生软件创新大赛
来源:未知来源
2016-06-05 15:28:18

第九届英特尔杯全国大学生软件创新大赛

大赛简介

为了进一步提升大学生创新思维,全面推动软件行业发展,促进软件专业技术人才培养,为国家软件产业输出有创新能力和实践能力的高端人才,提升高校毕业生的就业竞争力,教育部示范性软件学院联盟自 2008 年开始举办全国大学生软件创新大赛。2016年第九届“英特尔杯”全国大学生软件创新大赛由厦门大学软件学院承办。

近年来,随着物联网的快速发展及智能设备的迅速普及,如何以“服务”为导向,将物联网技术与现有信息化系统相融合,构造新的商务模式已经成为该领域当前的研究热点,目前各大研究机构和软件开发公司都已开展基于物联网的应用开发和创新服务研究。在继承前八届比赛成功经验的基础上,本届大赛仍将秉承“创新”原则,将大赛的特色定位在智能互联和服务创新两个方面。

大赛主题: 智能互联的服务创新

参赛对象:受邀学校软件学院及计算机相关专业在校本科生及研究生

教育部软件工程专业教学指导委员会、教育部示范性软件学院联盟、厦门大学软件学院和英特尔四方共同邀请专家组成大赛组委会及专家委员会。大赛组委会负责审查、确定大赛赛程、参赛要求和评审方式;专家委员会负责大赛具体评审标准的制定以及项目阶段初赛、复赛、决赛的评审工作。

教育部高等学校软件工程专业教学指导委员会与教育部示范性软件学院联盟负责大赛全过程的指导、监督与支持工作;厦门大学软件学院负责大赛组织与运营及大赛门户网站维护工作;英特尔公司负责提供资金及技术支持,大赛网站及官方微信建设,竞赛作品市场化辅导等支持

主办单位:

全国大学生软件创新大赛组织委员会

教育部高等学校软件工程专业教学指导委员会

教育部示范性软件学院联盟

承办单位:厦门大学软件学院

支持单位:英特尔公司

奖项设置

1.大赛主流程(即项目开发)奖励:

特等奖:1项,RMB 50,000元

一等奖:3项,RMB 15,000元/项

二等奖:6项,RMB 8,000元/项

三等奖:10项, RMB 3,000元/项

单项奖:最具创业潜力奖4项,实物奖励,并从中选择 2支优秀队伍推荐参加下一年“全国互联网+大学生创新创业大赛”决赛,该奖项由评委投票决定。 最具极客人气奖1项,实物奖励,该奖项由网络投票决定。

2.大赛副流程奖励:

各种实物奖励,获得最新热门设备,获得英特尔最新产品试用等。

注:具体实物奖励以官方网站公布的内容为准

3.参赛支持

  • 进入复赛阶段并提交复赛作品的团队均将获得英特尔提供的千元项目开发资金支持(须按要求提交完整的复赛作品并通过审核)。
  • 进入复赛的团队均将获得最新Intel® Edison Board一块
  • 决赛期间的食宿费用将由组委会承担
  • 决赛阶段特等奖“英特尔”杯获得者将同时获得英特尔实习机会及企业导师辅导支持,其他决赛获奖者将直接进入英特尔人才库。

参赛规则

1.大赛分为一个竞赛主流程和在线学习及微信活动两个副流程,互不干扰。

2.竞赛主流程以团队形式参与,服务于从报名到决赛,在线学习及微信活动。副流程以个人形式参与。

3.在线学习流程从 开赛日即在大赛官网开放, 在线研讨会安排在5月中旬(具体日期参见大赛网站通知)。微信答题活动从 4 月11日在大赛官方微信开放至 5 月底结束。其他微信活动将在整个大赛过程中持续进行。在线学习及微信活动成绩仅为获取实物奖励之用,不带入竞赛主流程。

4.竞赛主流程每个参赛队人数为 5 人(含指导教师一名,指导老师必须为教师),在校本科生、研究生可以混合组队。同一队伍成员须来自同一学校

5.邀请赛以 37 所国家示范性软件学院为主体,每校上限 5 支队伍;其他受邀高校为辅助,每校上限3 支队伍;其余热心参与的院校,无论是否在邀请名单内,均给予上限 1 支队伍; 在邀请名单中的高校,若连续两年未有任何团队或个人参与,则从此取消邀请。37 国家示范性软件学院、各受邀高校名单参见大赛网站或本通知附件一。

6.每个参赛队伍只能提交一个软件作品。

7.决赛参赛队伍将前往厦门大学参加比赛,参赛学生食宿由大赛组委会提供支持。

大赛流程

1.赛程安排

2016年 4 月 8 日:开赛。大赛官网开放(www.swcontest.net),开始接受个人网上报名,参加在线学习及微信活动副流程;以及接受团队报名参加竞赛主流程(即项目开发);

2016 年 4 月 8 日-2016 年5 月31 日:初赛。个人及团队报名至 2016 年 5 月 31日24点截止,大赛初赛作品提交时间从2016年6月1日8点整开始,到2016年6月6日24点整结束。 6月17日评选出进入复赛的 60支队伍。为进入复赛的队伍提供Intel® Edison Board

2016 年 6 月 18 日-2016 年 9 月18 日:复赛。未通过初赛者可申请复活(2016年7月5日提出复活申请,2016 年 7 月 15 日提交复活赛材料,2016 年 7月 20 日公布复活队伍)。复赛作品提交至 2016 年 9 月 18日截止,按要求提交复赛作品的团队可以获得英特尔提供的项目开发资金支持。9月26日公布进入决赛的 20 支队伍。

2016年 11 月中旬:决赛。包括作品答辩及演示环节,颁奖仪式。参赛各阶段具体进程安排及操作方式将在大赛网站上不断更新,大赛流程图详见附件六。所有新闻及通知信息在大赛官网发布,请参赛队伍予以关注。

2.作品提交

根据大赛各阶段要求、在每一阶段截止时间前,通过网络提交以下作品资料以供评审。请遵守大赛匿名评审规定,不得在提交的作品内容中出现学校名称。具体提交内容、时间、方式将在大赛网站上更新

  • 初赛

必须提交材料:

– 参赛项目计划书

– 作品主要功能的用户界面初始设计图或截屏 (UI prototype)

– 作品计划使用的软件和硬件并提供简要的说明/p>

– 实现作品主要功能的程序高层设计(High Level Design Document)

– 创新性说明

建议提交材料:

– 展示作品主要功能和界面设计的视频

– 初始的程序代码,可为基本的框架代码

– Intel® IoT Services Orchestration Layer的使用方式或设想的workflow等

  • 复活赛必须提交材料:

– 完备的初赛材料(包括必需的和建议的)

– 学习心得及微信分享

  • 复赛必须提交材料:

– 参赛项目计划书(更新版)

– Beta版程序(可运行程序+源代码)

– 作品展示和介绍视频(需要展示实现运行的情况)

  • 决赛必须提交材料:

– 中英文项目简介

– 作品应用程序源代码及安装文件

– 项目视频

– 项目开发文档、测试文档、使用手册

– 项目介绍PPT

  • 参赛团队可以在初、复赛中,在必须的材料之外提交任意形式的作品相关材料体现作品亮点。决赛指南届时将在大赛网站发布。

作品要求

1.技术:学生作品应满足以下基本技术要求:

竞赛作品需要体现物联网中关于“互联”的概念,即需要使用多个软硬件构成的“服务”来配合实现设计的功能。这些相互配合的服务可以是常见的云服务(例如发送微博、云存储等),也可以把一个硬件设备上的传感器所提供的功能(例如测量家里的温度)封装为一个服务

加分条件

-竞赛作品如能对Intel® IoT Services Orchestration Layer框架进行适当的增强(功能增强或服务模块添加),则有适量加分。

研发工具

– Intel® IoT Services Orchestration Layer (开源,免费下载)

– 复赛时Edison Board由Intel提供

– 常见的创客开发硬件套件(参赛团队自行购买,Intel会给出参考或推荐)

2.形式:在满足上述技术要求的前提下,竞赛作品的主题为智能互联的服务创新。作品应尽可能地利用服务的互联,智能地提供创新的使用场景和用户体验。

3.概念:

– 参赛作品必须体现创新性,实用性,并具备一定的技术深度

– 参赛作品如能增强英特尔Intel® IoT Services Orchestration Layer当酌情加分,如果对IIntel® IoT Services Orchestration Layer的增强部分在决赛日期之前被开源社区接受,加分权重增大

4.验证:最终作品需要能够实际运行并现场展示 ,参赛队需要自我搭建相关的软硬件。

5.根据大赛每一阶段的参赛要求,按照大赛规定的模板格式,提交作品和相关文档、代码、视频等资料,供评审专家评审,并准备接受网络或当面的查验

6.参赛作品必须是原创且未参加过其他公开比赛的作品,作品的核心工作、关键组件、主要开发过程是在本大赛期间完成的。

7.作品及开发过程遵守国家法律及有关规定,作品中禁止出现各种违反国家相关规定的信息。

8.  为确保大赛公开、公平、公正原则,大赛将采用匿名评审。参赛团队提交的所有材料内容中均不得透露学校信息。大赛组委会保留取消违反匿名评审规定的团队参赛资格的权利。”

9.参赛队伍如对大赛要求有不明确之处,须咨询大赛组委会。

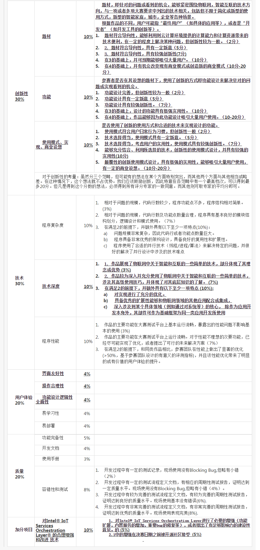
评分标准

初赛考察方式:

  • 首先会对提交的作品重点进行可行性分析。若可行性分析不能通过,则作品不被接受。
  • 在通过可行性分析的基础上,初赛会考察下表中加粗并带下划线字体的内容。
  • 在提交初赛作品时,赛者应当提交一个简短的创新性说明,应当包括对其他作品的引用和区别。

复赛考察方式:

  • 所有评分标准所列内容。

决赛考察方式:

  • 所有评分标准所列内容+团队合作+演讲及演示。

2016-06-05_151808

免责声明:本文来源于网络,欧米网仅转载以供参考。其原创性以及文中陈述文字和内容未经本站证实,对本文以及其中全部或者部分内容、文字的真实性、完整性、及时性本站不作任何保证或承诺,请读者仅作参考,并请自行核实相关内容。

第九届英特尔杯全国大学生软件创新大赛
来源:
2016-06-05 15:28:18

第九届英特尔杯全国大学生软件创新大赛

大赛简介

为了进一步提升大学生创新思维,全面推动软件行业发展,促进软件专业技术人才培养,为国家软件产业输出有创新能力和实践能力的高端人才,提升高校毕业生的就业竞争力,教育部示范性软件学院联盟自 2008 年开始举办全国大学生软件创新大赛。2016年第九届“英特尔杯”全国大学生软件创新大赛由厦门大学软件学院承办。

近年来,随着物联网的快速发展及智能设备的迅速普及,如何以“服务”为导向,将物联网技术与现有信息化系统相融合,构造新的商务模式已经成为该领域当前的研究热点,目前各大研究机构和软件开发公司都已开展基于物联网的应用开发和创新服务研究。在继承前八届比赛成功经验的基础上,本届大赛仍将秉承“创新”原则,将大赛的特色定位在智能互联和服务创新两个方面。

大赛主题: 智能互联的服务创新

参赛对象:受邀学校软件学院及计算机相关专业在校本科生及研究生

教育部软件工程专业教学指导委员会、教育部示范性软件学院联盟、厦门大学软件学院和英特尔四方共同邀请专家组成大赛组委会及专家委员会。大赛组委会负责审查、确定大赛赛程、参赛要求和评审方式;专家委员会负责大赛具体评审标准的制定以及项目阶段初赛、复赛、决赛的评审工作。

教育部高等学校软件工程专业教学指导委员会与教育部示范性软件学院联盟负责大赛全过程的指导、监督与支持工作;厦门大学软件学院负责大赛组织与运营及大赛门户网站维护工作;英特尔公司负责提供资金及技术支持,大赛网站及官方微信建设,竞赛作品市场化辅导等支持

主办单位:

全国大学生软件创新大赛组织委员会

教育部高等学校软件工程专业教学指导委员会

教育部示范性软件学院联盟

承办单位:厦门大学软件学院

支持单位:英特尔公司

奖项设置

1.大赛主流程(即项目开发)奖励:

特等奖:1项,RMB 50,000元

一等奖:3项,RMB 15,000元/项

二等奖:6项,RMB 8,000元/项

三等奖:10项, RMB 3,000元/项

单项奖:最具创业潜力奖4项,实物奖励,并从中选择 2支优秀队伍推荐参加下一年“全国互联网+大学生创新创业大赛”决赛,该奖项由评委投票决定。 最具极客人气奖1项,实物奖励,该奖项由网络投票决定。

2.大赛副流程奖励:

各种实物奖励,获得最新热门设备,获得英特尔最新产品试用等。

注:具体实物奖励以官方网站公布的内容为准

3.参赛支持

  • 进入复赛阶段并提交复赛作品的团队均将获得英特尔提供的千元项目开发资金支持(须按要求提交完整的复赛作品并通过审核)。
  • 进入复赛的团队均将获得最新Intel® Edison Board一块
  • 决赛期间的食宿费用将由组委会承担
  • 决赛阶段特等奖“英特尔”杯获得者将同时获得英特尔实习机会及企业导师辅导支持,其他决赛获奖者将直接进入英特尔人才库。

参赛规则

1.大赛分为一个竞赛主流程和在线学习及微信活动两个副流程,互不干扰。

2.竞赛主流程以团队形式参与,服务于从报名到决赛,在线学习及微信活动。副流程以个人形式参与。

3.在线学习流程从 开赛日即在大赛官网开放, 在线研讨会安排在5月中旬(具体日期参见大赛网站通知)。微信答题活动从 4 月11日在大赛官方微信开放至 5 月底结束。其他微信活动将在整个大赛过程中持续进行。在线学习及微信活动成绩仅为获取实物奖励之用,不带入竞赛主流程。

4.竞赛主流程每个参赛队人数为 5 人(含指导教师一名,指导老师必须为教师),在校本科生、研究生可以混合组队。同一队伍成员须来自同一学校

5.邀请赛以 37 所国家示范性软件学院为主体,每校上限 5 支队伍;其他受邀高校为辅助,每校上限3 支队伍;其余热心参与的院校,无论是否在邀请名单内,均给予上限 1 支队伍; 在邀请名单中的高校,若连续两年未有任何团队或个人参与,则从此取消邀请。37 国家示范性软件学院、各受邀高校名单参见大赛网站或本通知附件一。

6.每个参赛队伍只能提交一个软件作品。

7.决赛参赛队伍将前往厦门大学参加比赛,参赛学生食宿由大赛组委会提供支持。

大赛流程

1.赛程安排

2016年 4 月 8 日:开赛。大赛官网开放(www.swcontest.net),开始接受个人网上报名,参加在线学习及微信活动副流程;以及接受团队报名参加竞赛主流程(即项目开发);

2016 年 4 月 8 日-2016 年5 月31 日:初赛。个人及团队报名至 2016 年 5 月 31日24点截止,大赛初赛作品提交时间从2016年6月1日8点整开始,到2016年6月6日24点整结束。 6月17日评选出进入复赛的 60支队伍。为进入复赛的队伍提供Intel® Edison Board

2016 年 6 月 18 日-2016 年 9 月18 日:复赛。未通过初赛者可申请复活(2016年7月5日提出复活申请,2016 年 7 月 15 日提交复活赛材料,2016 年 7月 20 日公布复活队伍)。复赛作品提交至 2016 年 9 月 18日截止,按要求提交复赛作品的团队可以获得英特尔提供的项目开发资金支持。9月26日公布进入决赛的 20 支队伍。

2016年 11 月中旬:决赛。包括作品答辩及演示环节,颁奖仪式。参赛各阶段具体进程安排及操作方式将在大赛网站上不断更新,大赛流程图详见附件六。所有新闻及通知信息在大赛官网发布,请参赛队伍予以关注。

2.作品提交

根据大赛各阶段要求、在每一阶段截止时间前,通过网络提交以下作品资料以供评审。请遵守大赛匿名评审规定,不得在提交的作品内容中出现学校名称。具体提交内容、时间、方式将在大赛网站上更新

  • 初赛

必须提交材料:

– 参赛项目计划书

– 作品主要功能的用户界面初始设计图或截屏 (UI prototype)

– 作品计划使用的软件和硬件并提供简要的说明/p>

– 实现作品主要功能的程序高层设计(High Level Design Document)

– 创新性说明

建议提交材料:

– 展示作品主要功能和界面设计的视频

– 初始的程序代码,可为基本的框架代码

– Intel® IoT Services Orchestration Layer的使用方式或设想的workflow等

  • 复活赛必须提交材料:

– 完备的初赛材料(包括必需的和建议的)

– 学习心得及微信分享

  • 复赛必须提交材料:

– 参赛项目计划书(更新版)

– Beta版程序(可运行程序+源代码)

– 作品展示和介绍视频(需要展示实现运行的情况)

  • 决赛必须提交材料:

– 中英文项目简介

– 作品应用程序源代码及安装文件

– 项目视频

– 项目开发文档、测试文档、使用手册

– 项目介绍PPT

  • 参赛团队可以在初、复赛中,在必须的材料之外提交任意形式的作品相关材料体现作品亮点。决赛指南届时将在大赛网站发布。

作品要求

1.技术:学生作品应满足以下基本技术要求:

竞赛作品需要体现物联网中关于“互联”的概念,即需要使用多个软硬件构成的“服务”来配合实现设计的功能。这些相互配合的服务可以是常见的云服务(例如发送微博、云存储等),也可以把一个硬件设备上的传感器所提供的功能(例如测量家里的温度)封装为一个服务

加分条件

-竞赛作品如能对Intel® IoT Services Orchestration Layer框架进行适当的增强(功能增强或服务模块添加),则有适量加分。

研发工具

– Intel® IoT Services Orchestration Layer (开源,免费下载)

– 复赛时Edison Board由Intel提供

– 常见的创客开发硬件套件(参赛团队自行购买,Intel会给出参考或推荐)

2.形式:在满足上述技术要求的前提下,竞赛作品的主题为智能互联的服务创新。作品应尽可能地利用服务的互联,智能地提供创新的使用场景和用户体验。

3.概念:

– 参赛作品必须体现创新性,实用性,并具备一定的技术深度

– 参赛作品如能增强英特尔Intel® IoT Services Orchestration Layer当酌情加分,如果对IIntel® IoT Services Orchestration Layer的增强部分在决赛日期之前被开源社区接受,加分权重增大

4.验证:最终作品需要能够实际运行并现场展示 ,参赛队需要自我搭建相关的软硬件。

5.根据大赛每一阶段的参赛要求,按照大赛规定的模板格式,提交作品和相关文档、代码、视频等资料,供评审专家评审,并准备接受网络或当面的查验

6.参赛作品必须是原创且未参加过其他公开比赛的作品,作品的核心工作、关键组件、主要开发过程是在本大赛期间完成的。

7.作品及开发过程遵守国家法律及有关规定,作品中禁止出现各种违反国家相关规定的信息。

8.  为确保大赛公开、公平、公正原则,大赛将采用匿名评审。参赛团队提交的所有材料内容中均不得透露学校信息。大赛组委会保留取消违反匿名评审规定的团队参赛资格的权利。”

9.参赛队伍如对大赛要求有不明确之处,须咨询大赛组委会。

评分标准

初赛考察方式:

  • 首先会对提交的作品重点进行可行性分析。若可行性分析不能通过,则作品不被接受。
  • 在通过可行性分析的基础上,初赛会考察下表中加粗并带下划线字体的内容。
  • 在提交初赛作品时,赛者应当提交一个简短的创新性说明,应当包括对其他作品的引用和区别。

复赛考察方式:

  • 所有评分标准所列内容。

决赛考察方式:

  • 所有评分标准所列内容+团队合作+演讲及演示。

2016-06-05_151808

免责声明:本文来源于网络,欧米网仅转载以供参考。其原创性以及文中陈述文字和内容未经本站证实,对本文以及其中全部或者部分内容、文字的真实性、完整性、及时性本站不作任何保证或承诺,请读者仅作参考,并请自行核实相关内容。